產品概述:
全自動顯微硬度計主要用于測量微小、薄型試件、脆硬件的測試,通過選用各種附件或者升級各種結構可廣泛的用于各種金屬(黑色金屬、有色金屬、鑄件、合金材料等)、金屬組織、金屬表面加工層、電鍍層、硬化層(氧化、各種滲層、涂鍍層)、熱處理試件、碳化試件、淬火試件、相夾雜點的微小部分,玻璃、瑪瑙、人造寶石、陶瓷等脆硬非金屬材料的測試。尤其適用于大批量測量工件的硬度梯度分布曲線,和指定部位的硬度測試。
通過內置步進馬達控制的自動位移臺, 透過鼠標點擊控制, 擁有多樣性的控制模式, 定位精度高, 重復精度好, 移動速度快, 工作效率高;
1、介紹
全自動顯微維氏硬度計,集成了光學成像、機械位移、電子控制、數字成像、圖像分析、計算機處理等多種專業技術,通過計算機主機實現對維氏硬度計和自動載物臺的控制,并將硬度壓痕數字化成像在計算機屏幕上,再通過自動讀數、手動讀數等手段,準確測量金屬及部分非金屬材料及各種膜層、鍍層的顯微硬度、硬化層深度、膜層厚度、兩點間距等。還可拍攝金屬表面形貌并進行固定倍率打印等。這一系統,突破了傳統硬度的測試方式,實現了全自動、高精度、高重復性的硬度測試,是材料分析的重要設備。
2、組成
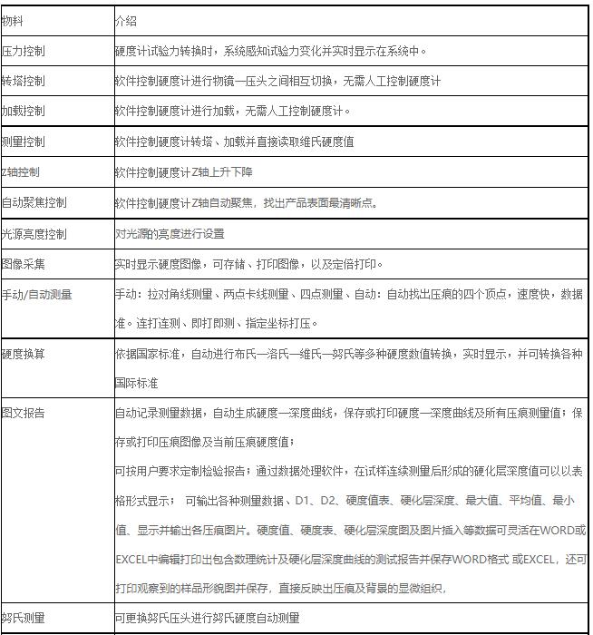
計算機主機通過 RS232 串口,控制硬度計的動作并接收硬度計的相應信息;計算機主機通過 RS232 串口,控制平臺控制箱,并通過平臺控制箱,控制自動載物臺移動并接收相應信息;維氏硬度計所壓的壓痕的光學信號,通過數字攝像頭成像在計算機顯示器上,再通過自動、手動讀數,測得維氏硬度值。
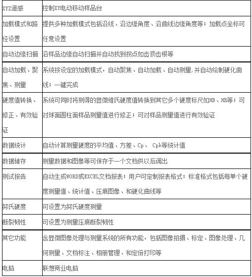
技術參數:



